上海湘宸节能技术有限公司
上海太阳能工程-上海湘宸太阳能公司135-6460-1168是一家以太阳能热水器生产为主的太阳能工程厂家,公司在太阳能行业有做过的工程案例有:平板太阳能热水器,阳台壁挂式太阳能热水器,分体太阳能,平板分体太阳能热水器工程,等,公司承接太阳能热水器工程,太阳能采暖,太阳能发电,太阳能空调等。
如果您有这方面的需要,我们可以免费给您勘察现场,给您免费做方案与预算报价等,一套太阳能热水工程设备系统,所投资成本是现在所用能源三年费用的上一套太阳能热水工程设备,前三年收回投资成本后可以免费使用七到十年以上,节能环保省钱看得到。
关于集中式太阳能工程的几点探讨摘 要:近些年来,节能技术得到国家和社会的大力推广,太阳能中央热水系统是一种新出现的节能技术。本文就是结合工程实例对太阳能中央热水系统作一个简要论述,并对该系统在运行中发生的问题及改进措施做一个初步的探讨。关键字:节能 太阳能中央热水系统1.我国的太阳能资源 我国人口众多,资源相对不足,环境污染严重,能源问题已成为经济和社会发展的重要制约因素。大力开发利用新能源和可再生能源,对于改善以煤炭为主的能源结构、缓解能源生产和使用造成的环境污染、促进经济社会可持续发展具有十分重要的意义。 我国具有非常丰富的太阳能资源。太阳能年辐照总量每平方米超过5000兆焦耳、年日照时数超过2200小时以上的地区约占我国国土面积的三分之二以上;若将全国太阳能年辐照总量的百分之一转化为可利用能源,就能满足我国全部的能源需求;丰富的太阳能资源为太阳能热水器产业的发展提供了良好的资源保障。 据测算,我国陆地表面每年接受的太阳辐射能量约为5.0×1018kJ,全国各地太阳年辐射总量达335~837kJ/cm2•a,中值为586kJ/cm2•a。从全国各地太阳年辐射总量的分布来看,西藏、青海、新疆、内蒙古南部、山西、陕西北部、河北、山东、辽宁、吉林西部、云南中部和西南部、广东东南部、福建东南部、海南岛东部和西部以及台湾省的西南部等广大地区的太阳辐射总量较大,而其他地区则较小。因此,在近一些年来,太阳能技术得到了很快的发展2.某花园小区实例2.1 工程简介某花园小区是上海某置业有限公司开发的高档住宅小区,该小区在设计之处就已经确定了使用太阳能中央热水系统,所以对太阳能与建筑结合考虑的比较周到,楼顶采用平顶设计,并制作了安装太阳能集热器的大型钢结构飘板和屋顶景观照明系统,使太阳能系统和建筑外观完美结合。该太阳能中央热水工程由某公司具体设计和施工,是太阳能中央热水系统较为成功的一个工程实例2.2 系统设计要求:2.2.1 保证用户24小时热水供应,每户用量42℃热水150公升;2.2.2每户的供水必须有足够的喷淋压力;2.2.3春、夏、秋三季正常天气无需辅助热源,其他条件下可以采用2.2.4 燃气炉辅助,辅助热源和太阳能有良好的自动切换功能;2.2.5系统必须有良好的自动控制系统,做到无人伺守2.3 集热器设计本工程使用的集热器专门为该花园小区设计的集热器,该集热器配有24支直径47MM,长度1200MM的全玻璃真空管,其管间距打破了现有太阳能热水器的局限,扩大为115MM,集热器完全可以铺设在倾角10°的钢结构框架上,前后管之间不会产生遮挡,即不影响钢结构的整体美观,又能保证正常的集热效果;这种集热器没有普通太阳能热水器顶部的储热水箱,循环水可以很快将集热器的热水带走,同时安装简便,可以组成大面积的阵列。这种集热器可以保证每日晴好天气下提供140升热水/台,全年平均温升30℃,全年平均日得热量4200大卡。集热器示意图
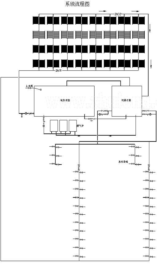
2.4 系统设计流程2.4.1 本中央热水系统分为24个分系统(即一个单元为一个分系统),各分系统之间独立的。2.4.2 由于太阳能的能流密度较低(一般小于1000W/M2),相比其他能源集热速度较慢,因此需要有一个足够大的保温水箱来储存太阳能集热器在全天吸收的能量,同时为保证系统能24小时供应热水,此工程专门设计了两个水箱,一个恒温水箱,可以直接供给用户,另一个为储热水箱用于储存热量,并给恒温水箱补水,这两个水箱的容量相当于每日用水量。2.4.3 每日太阳辐射达到一定强度时,集热器开始升温并达到设定温度,这时定温感应控制器开始启动,循环水泵将冷水由储热水箱输送到集热器,冷水均匀地通过每一台集热器并被加热,加热后的热水由集热器流到恒温水箱,这样恒温水箱内的水就会被加热,多余的热水由恒温水箱流入储热水箱,如此往复的循环就完成了集热器对储热水箱内部水的加热,恒温水箱的作用就是在短的时间内获得可供使用的热水,保证24小时连续供水,由于集热器的热水是由恒温水箱流向储热水箱,保证了恒温水箱的水温始终会高于储热水箱,这样便于对辅助热源的控制。2.4.4 用户卫生热水通过设在恒温水箱上的出口供应,供水管路分为两套管路,距顶楼3层以下的用户由于足够的落差,喷淋压力完全可以保证,无须增压,所以管路上设计了循环泵,当管路上温度下降时,循环泵会自动启动,来保证管网能保持设定的水温;距顶楼3层以上的用户水流落差较小,所以设计了增压泵,当管道内有一定的水流时增压泵会自动启动,用以保证必要的喷淋压力。由水泵进行强制循环来保证热水管网的压力,当恒温水箱的温度低于设定温度时(一般为50℃),恒温水箱配置的燃气炉开始启动,达到设定温度时自动停止。2.4.5 储热水箱通过给恒温水箱补水的方式完成热量的传递,当其温度高于设定温度时,由其补入恒温水箱的热水会将恒温水箱的水温维持在设定温度以上,燃气炉不会启动;而当恒温水箱的温度低于设定温度时,说明储热水箱补入的水温不足,或者恒温水箱水温的自然下降了(这时储热水箱的水温肯定也会自然下降),燃气炉会快速启动并及时将恒温水箱的水加热到设定温度。
系统流程图
3.某花园小区太阳能中央热水系统的使用情况及改进的探讨3.1 使用情况该系统在投入使用3年来,并经过几次大的改进,现在基本可以达到用水的要求。但是由于太阳能中央热水系统是一个新生事物,无论是设计施工还是使用,都没有现成的经验可以借鉴,所以在使用中发生了不少问题,具体有如下几点:3.1.1 能耗比较大,热水的成本太高3.1.2 循环水泵和增压水泵损坏的频率较高,在高峰时,正常使用3个月就可能损坏;3.1.3 储热水箱和恒温水箱的噪音较大;3.1.4 上三层的达不到设计要求的24小时热水3.2 原因的分析和改进措施的探讨3.2.1 能耗较大的原因3.2.1.1 管道的保温不好。由于小区的风很大,屋顶管道的保温非常容易松动、脱落,管道井内的管道保温也没有得到充分的重视。3.2.1.2 温度控制系统准确度不够,容易产生漂移,使集热器在温度达不到设定温度的时候(如晚上),系统还会将储热水箱中温度较高的水循环到集热器内,导致水温下降,从而启动辅助加热,浪费能源。3.2.2 能耗较大的改进措施3.2.2.1 我们可以加强对管道的保温,选用保温效果好的材料,屋顶管道保温要进行加固,并且每年或者是半年要对管道保温进行检查和修复,保持管道保温的完好。3.2.2.2 温度控制系统准确度不够,主要是设备原因,但传感器的导线如果没有保护、固定不好的话,也会影响其准确度。所以除使用适用于太阳能工程的、可靠的传感器外,还要特别关注传感器室外导线的施工。3.2.3 循环水泵和增压水泵损坏的频率较高产生的原因主要是热水在水泵的腔室产生水垢,导致水泵的效率降低,终很快损坏。这个问题要是从根本上解决的话,就需要对热水系统中的水进行软化,但软化从成本上来说是不可接受的,所以只能从水泵的选型和维护上着手。水泵需要选择腔室较大的泵,过于精密的水泵在结垢后更加容易损坏;另外对水泵要加强维护和保养,在正常使用情况下,2个月就需要对循环水泵和增压水泵打开清洗一次,并要打开过滤器仔细清洗滤网。本工程原来使用丹麦格兰富水泵,后来更换为德国威乐水泵,故障率就明显减少了。3.2.4 储热水箱和恒温水箱的噪音较大的原因主要是系统排气不畅,储热水箱都与专门的排气管,但恒温水箱的排气没有得到应有的重视,部分排气管起不到排气的作用,导致系统运行时发出巨大的噪音,引起用户投诉。在使用中,因为排气不畅,有一个恒温水箱在气压作用下,曾经发生了很大的扭曲,所以排气不畅也会发生严重的后果。要解决这个问题,就需要在系统设计上就考虑充分的排气,尤其是储热水箱和恒温水箱。3.2.5 上三层的达不到设计要求的24小时热水,这是系统决定的。在设计时,上三层为一个独立的回路,没有将管路闭环。但是这样的设计应该是基于在基本保证用水需要的前提下节能的考虑,因为上三层的管路相对较短,在打开用水器具后,很快就会有热水,虽然浪费了一小部分水,但是因为不用循环而节约了大量的能源,所以这个考虑是合理的。
本文由上海太阳能热水器厂家-湘宸太阳能公司【http://www.ayifi.com】整理发布,如需转载,请注明出处。
如果您有太阳能方面的需求,也可以直接与我们宋工联系:135-6460-1168


